PROJECT: ENTANGLED FUTURE
Creating a 3D forced perspective animation for a 21.2m x 14.4m billboard in Singapore.
Project Webpage: www.entangled.mediaartnexus.com
In cooperation with Nanyang Technological University Singapore and TenSquare Singapore.
MAIN TASK
Concept | 3D Modeling | Animation
TOOLS
Cinema 4D | Redshift | Adobe After Effect
THIRD PARTY CREDITS
Supervised by Professors Ina Conradi | Verena Kraemer | Christian Barta
Real Footage by Markus Kenderes | Tim Napiwotzki | Johannes Schmidl | Quek Jia LiangUSED ASSETS
PUBLIC ARTICLE








RE:BIRTH CONCEPT
Nature is being damaged by human technologies that cause exhaust fumes, deforestation and sea pollution. However humans can counteract this process with technologies which is already known or has not been researched yet.
The nature will not be the same as before, but it can be saved.

Original Render

Distorted Bake
SWEET SPOT
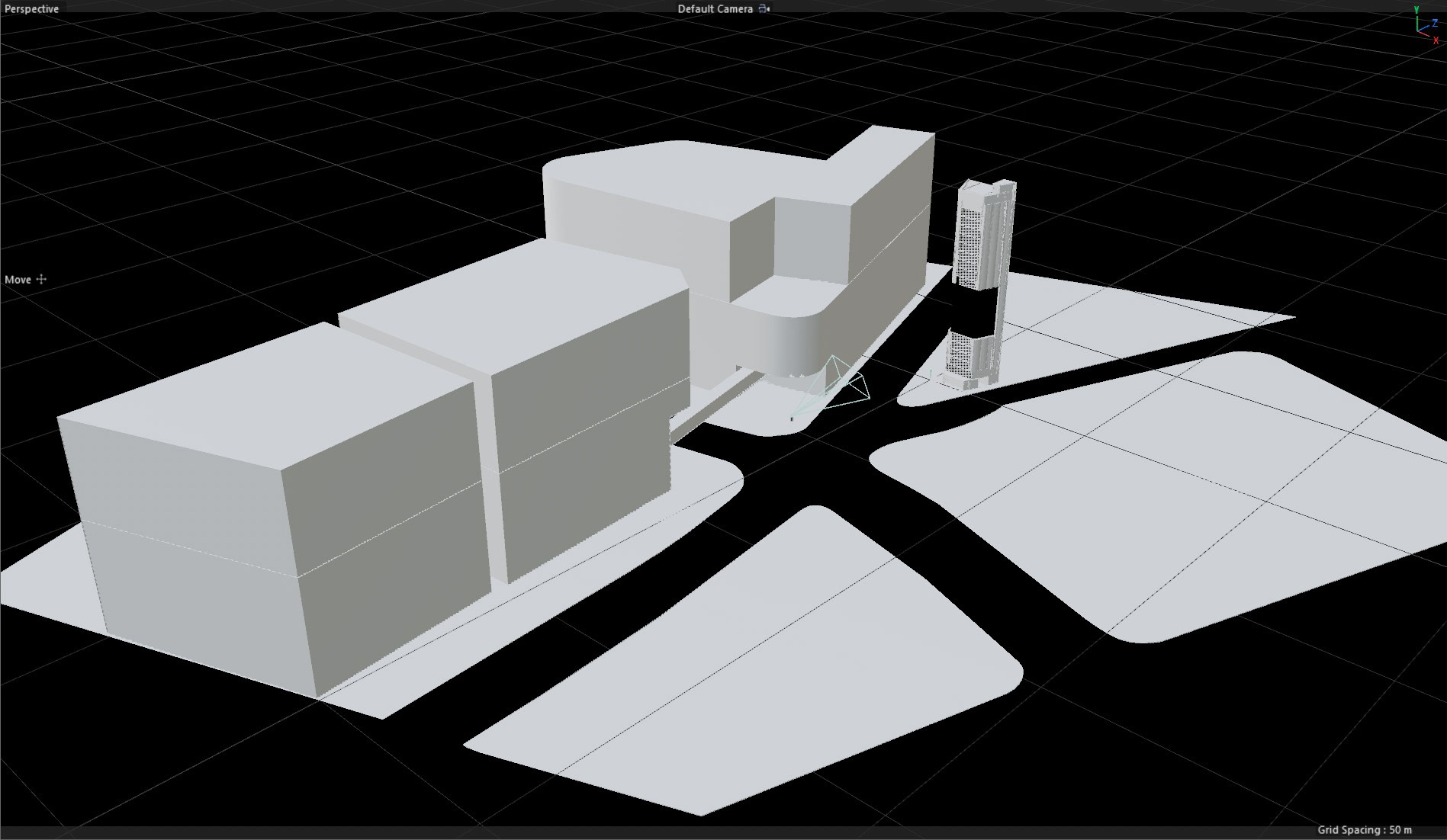
The surrounding area was reconstructed in Cinema 4D by using an existing CAD model of the building, along with available urban data and Google Maps. For this purpose, the CAD model was prepared and imported in Cinema 4D.
To determine the sweet spot, the building was analyzed based on its geographical location. To ensure an effective 3D illusion, we opted not to use a frontal view on the three-sided screen and chose the left side of the street as the sweet spot instead, as it is more visible to pedestrians.



